和记体育正规真人网投
Chinese
English
MAP
Home
About Us
News
Product
Strength
QC
Network
HR
Contact Us
Workshop Show
Equipment List
R & D
Processing Capacity
Development Process
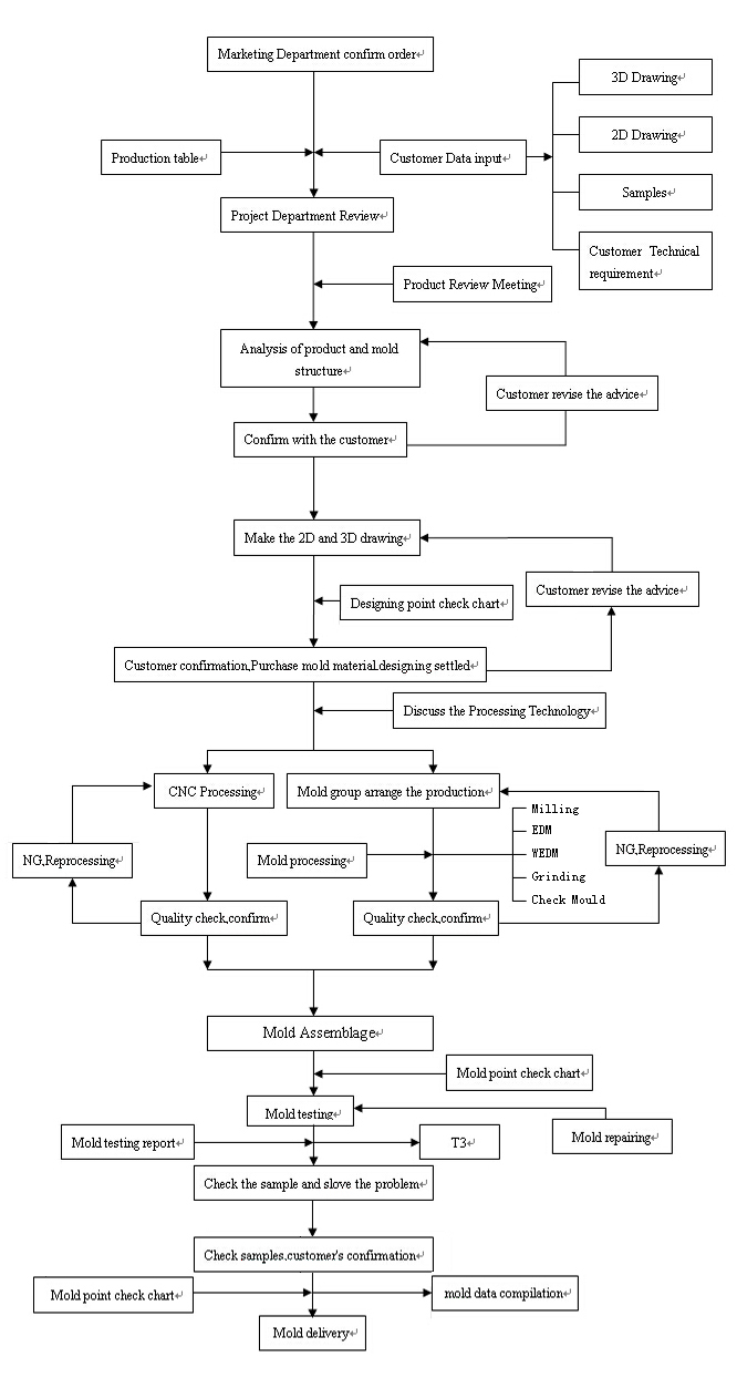
Manufacturing Process
Manufacturing Process
Location>>Home>>
Strength
>
Manufacturing Process
Copyright © 2005-2015 Zhejiang Mould Factory All rights reserved
About Us
|
Product
|
Strength
|
Feedback
|
MAP
|
XML